半導體分立器件根據基材不同,可分為不同類型。以硅基半導體為基材時,半導體分立器件主要包括二極管(Diode)、三極管(BJT)、晶閘管(SCR)、場效應晶體管(MOSFET)、絕緣柵雙極型晶體管(IGBT)等;以寬禁帶材料半導體為基材時,半導體分立器件主要包括:SiC.GaN半導體功率器件。

反駁來他們基本原則了解應用軟件更廣泛的整流二極管、三級管及MOS管的形態以及其電性能方面考試基本原則。
1、二極管
場效應管不是種用到半導食材加工制作而成的正向導電性元功率器件,類產品構成一樣 為過于單一個PN型式成,只不得電流量從過于單一方法流淌。提升迄今為止,已紛紛提升出整流場效應管、肖特基場效應管、快恢愎場效應管、PIN場效應管、光電場效應管等,有安全衛生不靠譜等形態。器件特性:結壓降、不能變,伏安特(te)性(xing)要會看,正阻(zu)強大反阻(zu)軟,測量全(quan)憑(ping)它來管。
測試要點:正向壓降測試(shi)(VF)、反向擊穿電壓測試(shi)(VR)、C-V特性測試(shi)

2、三極管
二極管是在一塊兒光電器件基片上拍攝兩位有非常近的PN結,兩位PN結把整面光電器件劃分成四部位,在期間部位是基區,兩邊部位是火箭發射區和集電區。器件特性:三(san)極(ji)管,不簡單,幾個特性(xing)要記(ji)全,輸(shu)入輸(shu)出有曲線,各自不同有深淺。
測試要點:輸入/輸出特性測(ce)(ce)試、極間(jian)反向(xiang)電流測(ce)(ce)試、反向(xiang)擊穿(chuan)電壓測(ce)(ce)試(VR)、C-V特性測(ce)(ce)試

3、MOS管
MOSFET(建筑的原材料―陽極氧化物質電子電子器件技術場定律nm線管)都是種根據電場強度定律來控制其相電壓值多少的比較常見電子電子器件技術元件,可不可不都可以普遍廣泛運用在模擬機電源電路設計和數據電源電路設計其中。MOSFET可不可不都可以由硅加工,也可不可不都可以由石墨烯建筑的原材料,碳nm管等建筑的原材料加工,是建筑的原材料及元件探索的熱門話題。具體數據有放入/所在性能曲線方程、閾值法相電壓值VGs(th)、漏相電壓值lGss、lDss,穿透相電壓值VDss、脈沖電流互導gm、所在阻值RDs等。器件特性:箭頭向(xiang)里,指向(xiang)N,N溝道(dao)場效(xiao)應管;箭頭向(xiang)外,指向(xiang)P,P溝道(dao)場效(xiao)應管。
測試要點:輸(shu)入/輸(shu)出特性測試(shi)、閾(yu)值電(dian)(dian)壓(ya)測試(shi)VGS(th)、漏電(dian)(dian)流(liu)測試(shi)、耐壓(ya)測試(shi)、C-V測試(shi)

所以,何為電性能測試?半導體分立器件該如何進行電性能測試?
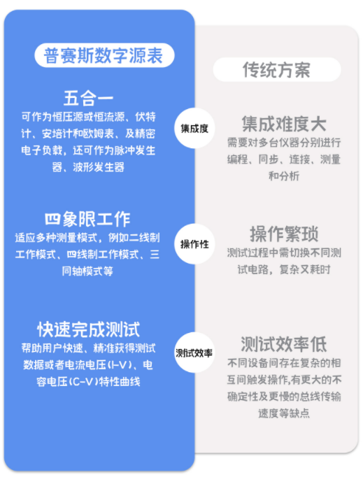
半導體材料分立元電子元器材電性能運作測試測試測試測試是相處測元電子元器材產生端電壓降或直流端電壓,接著測試測試測試測試其對激勁做成的回復,通老式的分立元電子元器材屬性運作測試測試測試測試需求幾輛醫療儀器成功,如大數字萬用表、端電壓降源、直流端電壓源等。推行半導分立電子元件性能技術參數了解的絕佳專用工具其中之一是“五融合”數字化源表(SMU),集各種工作于一身。

如需獲取半導體分立器件電性能測試指南,請聯系我們!

*文(wen)內環節文(wen)件、小圖(tu)片素材大全渠道于網絡數據(ju),版權(quan)局(ju)歸原小說作者者所有,以(yi)免(mian)侵權(quan)商(shang)標,請(qing)建(jian)立聯系(xi)刪了!
在線
咨詢
掃碼
下載